Rule Evaluation Flow

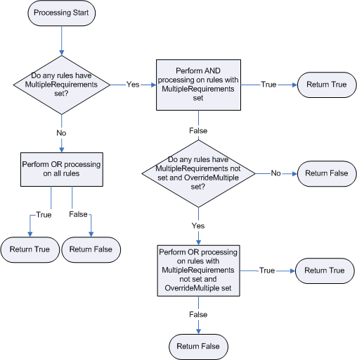
Overall Rule Flowchart

The following flowchart explains the processing for all rules defined on a Product Option:

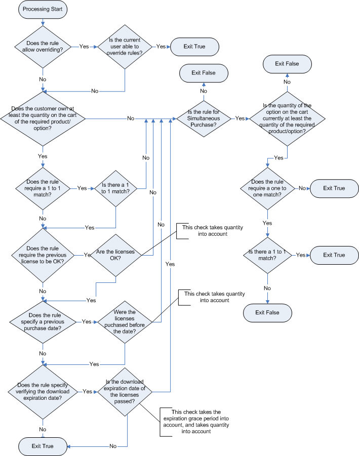
Individual Rule Flowchart

The following flowchart explains the processing for each individual rule:

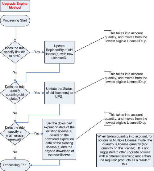
Order Processing Flowchart

The following flowchart explains the rule processing that occurs for each rule during order processing: